Amazon Direct Fulfillment: Leitfaden für Vendoren
Das Programm Direct Fulfillment (DF) bietet Vendoren eine flexible Alternative zur klassischen Lagerhaltung in Amazon Fulfillment-Centern. Statt Waren an Amazon zu liefern, versenden Vendoren Bestellungen direkt aus dem eigenen Lager an die Endkunden – im Namen und auf Rechnung von Amazon.
Dieser Artikel erklärt, wie Direct Fulfillment funktioniert, welche Voraussetzungen Vendoren erfüllen müssen und wie sich Prozesse, Technik und Performancezahlen steuern lassen.
Was ist Direct Fulfillment?
Beim Direct Fulfillment (DF) versenden Vendoren Bestellungen direkt aus dem eigenen Lager an die Endkunden. Anders als beim Fulfilled-by-Amazon (FBA)-Programm, bei dem Amazon Lagerung und Versand steuert, behalten Vendoren hier die volle Kontrolle über ihre Logistik.

Amazon agiert als Verkäufer, stellt vorfrankierte Versandetiketten bereit und leitet Bestellungen weiter. So profitieren Vendoren von der Reichweite der Plattform, ohne die eigene Lieferkette aus der Hand zu geben.
Kernvorteile
- Schnelle Lieferung: Der Direktversand aus dem eigenen Lager ermöglicht kürzere Lieferzeiten, da die Zwischenlagerung bei Amazon entfällt.
- Volle Bestandskontrolle: Vendoren verwalten ihre Lagerbestände selbst und vermeiden durch tägliche Updates in Vendor Central Überverkäufe und Stornierungen.
- Transparente Steuerung: Kennzahlen wie das Expected Ship Date (ExSD) und die Delivery Estimated Accuracy (DEA) ermöglichen es, Versandprozesse proaktiv zu steuern und die Kundenzufriedenheit zu sichern.
Grundlegende Prozesse
Die Abwicklung erfolgt in Vendor Central unter Orders > Direct Fulfillment Orders. Dort managen Vendoren alle eingegangenen DF-Bestellungen von der Annahme bis zur Bestätigung des Versands. Der Prozess umfasst folgende Schritte:
- Bestellungsannahme: Amazon übermittelt die Auftragsdetails inklusive eines vorfrankierten Versandetiketts (PNG oder ZPL). Teillieferungen sind nicht erlaubt; unvollständige Bestellungen müssen storniert werden.
- Bestands-Updates: Vendoren müssen ihre Lagerbestände täglich in Vendor Central aktualisieren, um Überverkäufe zu vermeiden und die Stornorate niedrig zu halten.
- Versandvorbereitung: Die Ware wird kommissioniert und gemäß Amazons Richtlinien verpackt. Der Versand muss meist innerhalb von 1-2 Tagen erfolgen, um das Expected Ship Date (ExSD) einzuhalten. Dabei ist der von Amazon vorgegebene Versanddienstleister zu nutzen.
- Versandlabel drucken: Das Label wird über Vendor Central oder API/EDI heruntergeladen. Bei “Amazon-Label-Only” sind Kundendaten ausschließlich auf dem Label einsehbar, um den Datenschutz zu gewährleisten.
- Versandbestätigung: Nach Abholung durch den Paketdienst wird der Versand in Vendor Central (manuell oder automatisiert) bestätigt. Dies ist die Voraussetzung für die Rechnungsstellung.
Multi-Box-Konfiguration
Für Produkte, die in mehreren Paketen versendet werden, bietet Direct Fulfillment eine Vorab-Konfiguration. Dies stellt sicher, dass für künftige Bestellungen die korrekte Anzahl an Versandetiketten generiert wird.
Die Konfiguration ist auf drei Wegen möglich:
- Bulk-Update: Per CSV-Datei für mehrere Produkte gleichzeitig.
- Einzelprodukt-Einstellung: Direkt in den Artikeldetails in Vendor Central.
- Bestell-Ebene: Anpassung für eine einzelne, spezifische Bestellung.
Technische Integration und APIs
Amazon stellt für Vendoren verschiedene Schnittstellen zur Verfügung, um Geschäftsprozesse zu automatisieren (Vendor APIs). Diese umfassen sowohl Retail-Vendor-APIs (für Katalog, Bestellungen, Berichte etc.) als auch die Direct Fulfillment API Suite, die speziell den Direct-Fulfillment-Bestellfluss abdeckt. Dadurch können Vendoren den gesamten Prozess – von Bestellung über Versand bis Rechnung – mit minimalem manuellem Aufwand integrieren.
Direct Fulfillment API
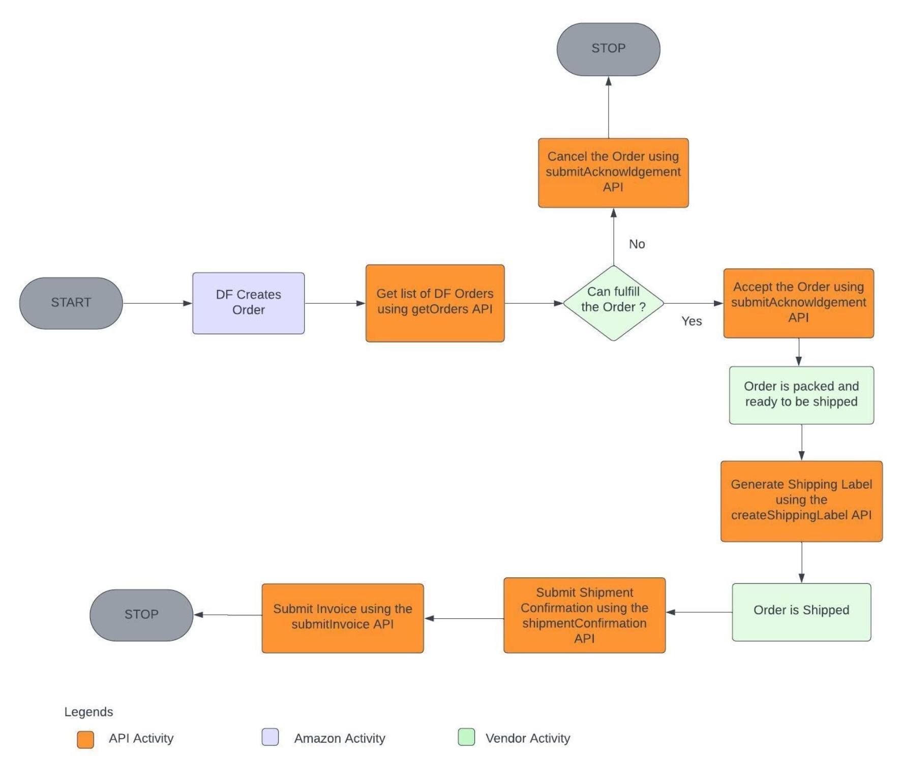
Die Direct Fulfillment API ermöglicht es, den kompletten Bestellzyklus automatisiert abzubilden. Über die DF-API können Vendoren Bestellungen abrufen, den Versand bestätigen, Bestände übermitteln und Rechnungsdokumente austauschen.
Die folgende Grafik zeigt den typischen Ablauf eines Amazon Direct Fulfillment Prozesses aus Sicht eines Vendoren. Der gesamte Prozess basiert auf einer Reihe von API-Interaktionen zwischen Amazon und dem Vendor-System:

Die Hauptfunktionen im Überblick:
Bestellabwicklung: Neue Direct-Fulfillment-Bestellungen können automatisiert abgefragt und in das eigene ERP-System importiert werden, sodass manuelle Eingaben entfallen.
Inventarverwaltung: Lagerbestände lassen sich regelmäßig via API an Amazon melden. Die verfügbaren Mengen sind dadurch immer aktuell, was Stockouts und Stornierungen vorbeugt.
Versandprozesse: Versandetiketten können per API angefordert werden. Zudem ermöglicht die API, Versandbestätigungen inklusive Tracking-Daten automatisch an Amazon zu übermitteln. Auch Packzettel (Packing Slips) und Kundenrechnungen können elektronisch ausgetauscht werden.
Zahlungsverarbeitung: Rechnungen und Gutschriften können digital erstellt und an Amazon übermittelt werden, was den Zahlungsprozess beschleunigt und Transparenz schafft.
Durch diese Automatisierungen sinkt das Fehlerrisiko durch manuelle Eingaben, und die Prozesse laufen effizienter ab. In der Praxis können Vendoren entweder eigene Integrationen entwickeln (etwa über die Selling Partner API Endpunkte für Direct Fulfillment) oder Middleware/EDI-Anbieter nutzen, die diese APIs unterstützen.
Direct Fulfillment EDI Dynamic Sandbox
Für Vendoren, die EDI-Anbindungen nutzen, hat Amazon die Direct Fulfillment EDI Dynamic Sandbox eingeführt. Diese dynamische Testumgebung bildet die produktive DF-EDI-Umgebung realitätsnah nach und dient dem sicheren Ausprobieren und Testen von Abläufen, bevor sie live geschaltet werden. Der einzige Unterschied ist, dass keine echten Kundendaten verwendet werden.
Die Anforderung von Versandetiketten (Ship Label Request, SL) sowie die Antwort darauf (Ship Label Response, SLR) ermöglichen es Vendoren, den vollständigen Prozess des Labelabrufs und der Versandbestätigung realitätsnah zu testen, ohne dafür echte Kundenbestellungen verwenden zu müssen.
Sowohl positive Fälle (korrekte Abläufe, die zu einem Label führen) als auch negative Fälle (z.B. absichtlich falsche Daten, um Fehlermeldungen zu provozieren) lassen sich prüfen. Negative Tests liefern kontrollierte Fehlermeldungen, während erfolgreiche Tests die erwarteten Labeldaten zurückgeben.
Durch ausgiebige Tests in der Dynamic Sandbox können Integrationsprobleme frühzeitig erkannt werden, bevor das System live geht. Das minimiert Überraschungen im Echtbetrieb und erleichtert die nahtlose EDI-Integration für Direct Fulfillment.
Inventar- und Katalogmanagement
Direct Fulfillment Inventory Cloning
Damit Vendoren ihr bestehendes Produktportfolio nahtlos im Direct Fulfillment nutzen können, stellt Amazon das Inventory Cloning bereit. Hierbei werden Produkte aus dem regulären Vendor-(Retail-)Katalog in den Direct-Fulfillment-Katalog kopiert (geklont). Konkret bedeutet das: Die ASINs eines Vendors werden unter einem speziellen DF-Vendorcode dupliziert, sodass sie für das Direct-Ship-Programm verfügbar werden.
Beim Klonen werden alle aktuellen Artikeldaten der ASIN übernommen – inklusive der Konditionen (Einkaufspreise) zum Zeitpunkt des Klonens.
Nach dem Klonen liegt der Artikel doppelt vor: einmal im normalen Vendor-Listing (für reguläre Bestellungen ins Amazon-Lager) und einmal im Direct-Fulfillment-Listing. Beide teilen sich anfänglich die gleichen Produktinformationen.
Vendoren können abweichende Kosten für Direct Fulfillment festlegen, nachdem das Produkt geklont wurde. So lassen sich z.B. andere Konditionen für DF-Bestellungen hinterlegen (etwa wegen anderer Versandkostenstrukturen).
Der Klonvorgang kann je nach Umfang einige Zeit dauern. Über Vendor Central (Items > Direct Fulfillment Inventory) lässt sich der Status des Clone-Vorgangs einsehen. Ist er abgeschlossen, stehen die geklonten Artikel für Direct Fulfillment Bestellungen zur Verfügung.
Durch Inventory Cloning können Vendoren ohne erneute Neueinrichtung ihrer Produkte am DF-Programm teilnehmen und sowohl via Amazon-Lager (FBA) als auch via Direktversand verkaufen. Wichtig ist, die Bestände für den DF-Katalog ebenso zu pflegen wie die regulären Bestände.
Versand und Etikettierung
Versandetiketten-Formate
Amazon stellt für Direct-Fulfillment-Aufträge vorfrankierte Versandetiketten zur Verfügung, die der Vendor nutzen muss. Diese Etiketten können in zwei Formaten generiert werden.
PNG-Format: Ein Grafikformat (Bilddatei), das direkt aus Vendor Central heruntergeladen und auf Standard-Druckern gedruckt werden kann. Die Etiketten sind in der Regel im Format 15 cm x 10 cm (6x4 Zoll) ausgelegt, passend für gängige Versandlabel-Größen. Dieses Format eignet sich, wenn der Vendor keinen Thermodrucker besitzt.
ZPL-Format: Ein Zebra Programming Language Format (im Grunde eine Textdatei mit Druckerkommandos), das für Thermodrucker (Labelprinter) optimiert ist. Amazon bietet das ZPL-Label meist in zwei Auflösungen an – 203 dpi und 300 dpi. Um ZPL nutzen zu können, benötigen Vendoren einen kompatiblen Thermodrucker oder eine Software, die ZPL-Dateien rendern kann. Vorteil: schneller, präziser Druck auf Endlos-Etikettenrollen.
Beide Formate enthalten denselben Barcode und dieselben Versandinformationen. Die Wahl des Formats hängt von der Ausstattung des Vendors ab.
Leistungsüberwachung und Metriken
Amazon überwacht die Performance der Direct-Fulfillment-Vendoren anhand verschiedener Metriken. Diese Kennzahlen sind entscheidend dafür, ob ein Vendor als zuverlässiger Partner gilt. Vendoren können ihre DF-Leistungskennzahlen in Vendor Central unter Reports > Operational Performance bzw. Direct Fulfillment Reports einsehen und sollten diese regelmäßig prüfen.
Wichtige Metriken und worauf sie abzielen:
Stornorate (Cancellation Rate):
Anteil der vom Vendor stornierten DF-Bestellungen. Sie steigt meist dann, wenn Lagerbestände nicht korrekt oder häufig genug aktualisiert wurden und Bestellungen ins Leere liefen. Ziel ist es, Stornos unter einem bestimmten Prozentsatz zu halten – daher sind tägliche Bestandsupdates und eine genaue Pflege des Inventars wesentlich.
Versandart-Mismatch (Ship Method Mismatch):
Diese Metrik zählt Fälle, in denen der Vendor eine abweichende Versandmethode genutzt hat als von Amazon vorgegeben. Amazon erwartet, dass der Versand immer mit dem auf dem Etikett angegebenen Service erfolgt. Abweichungen können zu Verzögerungen führen und werden negativ erfasst.
Verspätete Lieferung / Liefergenauigkeit (DEA):
Delivery Estimated Accuracy (DEA) misst, ob Bestellungen zum bestätigten voraussichtlichen Lieferdatum tatsächlich eintreffen. Jeder Lieferverzug schmälert diese Quote. Eine hohe DEA (pünktliche Lieferung) ist essenziell für die Kundenzufriedenheit und vermeidet Kundennachfragen oder Beschwerden. Vendoren sollten daher sicherstellen, dass sie Versand- und Zustellzeiten zuverlässig einhalten können – auch durch Auswahl geeigneter Versandservices.
Rückerstattungen & Ersatzlieferungen:
Dieser Indikator zeigt, wie häufig Kunden Erstattungen oder Ersatzlieferungen anfordern, nachdem sie DF-Bestellungen erhalten haben. Gründe können beschädigte Ware, falsche Artikel oder andere Probleme sein. Eine niedrige Quote bedeutet, dass der Vendor die richtigen Produkte in einwandfreiem Zustand verschickt und diese der Beschreibung entsprechen. Hier spielen auch die korrekte Verpackung und Qualitätskontrolle vor dem Versand eine Rolle.
Weitere Kennzahlen:
Amazon verfolgt noch weitere KPIs, wie die Late Shipment Rate (Versand erfolgte verspätet nach dem ExSD), die Carrier First Scan Rate (Sendungen ohne ersten Scan innerhalb von 24h) oder die Scan Rate (Anteil der Sendungen mit gültiger Tracking-Info). All diese fließen in das Gesamtbild der Vendor-Performance ein.
Konsequenzen bei schlechter Performance
Erfüllt ein Vendor die vorgegebenen Zielwerte nicht, wird Amazon in der Regel zunächst warnend aktiv. Es erfolgt eine Benachrichtigung mit der Aufforderung, die Ursachen zu analysieren und zu beheben. Bei anhaltenden Verstößen (z.B. konstant hoher Storno- oder Verspätungsrate) kann Amazon den Vendor-Account im Direct-Fulfillment-Programm auf Risikostatus setzen. Im Extremfall droht eine temporäre Sperrung: Das heißt, Amazon setzt den DF-Lagerbestand des Vendors auf 0, nimmt keine neuen DF-Bestellungen mehr an und der Vendor muss einen Maßnahmenplan zur Fehlerbehebung vorlegen. Erst nach Freigabe durch Amazon kann der Betrieb wieder aufgenommen werden. Es liegt daher im höchsten Interesse des Vendors, die DF-Performance regelmäßig zu überwachen und Probleme proaktiv anzugehen, um die Kundenerfahrung auf Amazon hochzuhalten.
Datenschutz und Compliance
Mit der Teilnahme am Direct-Fulfillment-Programm gehen strenge Anforderungen an den Umgang mit Kundendaten einher. Amazon hat hierzu die Direct Fulfillment Data Protection Policy erlassen, die sicherstellt, dass Vendoren verantwortungsvoll mit personenbezogenen Daten umgehen.
Zentrale Vorgaben der Datenschutzrichtlinie sind:
-
Datenlöschung: Alle von Amazon erhaltenen Kundendaten dürfen maximal 30 Tage gespeichert werden, es sei denn, eine Auftragsabwicklung erfordert ausnahmsweise eine längere Nutzung. Praktisch bedeutet das, dass z.B. Adressdaten nach Versand und Abschluss einer Bestellung zeitnah gelöscht bzw. anonymisiert werden müssen.
-
Vorfallsreaktion: Vendoren müssen einen schriftlichen Incident Response Plan vorhalten, der im Falle eines Sicherheitsvorfalls (z.B. Datenleck, Hackerangriff) greift. Amazon ist im Falle eines solchen Datensicherheitsvorfalls innerhalb von 48 Stunden zu benachrichtigen. Dieser Plan sollte Verantwortliche benennen und Maßnahmen zur Eindämmung und Information vorsehen.
-
Sicherheitsprogramm: Es ist ein dokumentiertes Sicherheitsprogramm im Unternehmen zu implementieren, das alle Aspekte des Datenschutzes und der IT-Sicherheit abdeckt. Dazu zählen jährliche Überprüfungen der Richtlinien, regelmäßige Mitarbeiterschulungen zum Thema Datensicherheit und die Benennung eines Sicherheits-Verantwortlichen. Das Programm sollte mindestens den branchenüblichen Standards (z.B. ISO 27001/NIST) entsprechen.
-
Verschlüsselung: Alle von Amazon erhaltenen Daten müssen sowohl bei der Übertragung als auch im Ruhezustand verschlüsselt gespeichert werden. Dies stellt sicher, dass selbst bei unerlaubtem Zugriff kein Klartext ausgelesen werden kann. Insbesondere persönlich identifizierbare Informationen (PII) sind durch geeignete Kryptografie zu schützen.
-
Überwachung und Protokollierung: Vendoren sollen sicherstellen, dass sicherheitsrelevante Logs und Zugriffspfade regelmäßig (mindestens wöchentlich) überprüft werden. Etwaige Anomalien oder unautorisierte Zugriffe müssen erkannt und untersucht werden. Die Protokolle sollen mindestens 12 Monate aufbewahrt werden, um im Bedarfsfall eine Historie nachweisen zu können.
-
Amazon-Label-Only Vendor: Als zentrale Datenschutzmaßnahme sind beim “Amazon-Label-Only”-Ansatz Kundendaten wie Name und Anschrift ausschließlich auf dem Versandetikett sichtbar. Sie sind in Vendor Central oder via API/EDI nicht im Klartext abrufbar, wodurch der Datenzugriff auf das Nötigste beschränkt wird. Vendoren sind verpflichtet, diese Informationen nur für den Versand zu nutzen und dürfen sie nicht anderweitig speichern.
Diese Anforderungen dienen dem Schutz sensibler Kundendaten und stellen sicher, dass Amazon Vendoren vergleichbare Sicherheitsstandards wie Amazon selbst einhalten. Amazon behält sich vor, Audit-Anfragen zu stellen oder Nachweise anzufordern, dass diese Maßnahmen umgesetzt werden.
Fazit
Amazon Direct Fulfillment bietet Vendoren die Möglichkeit, Amazon-Bestellungen eigenständig zu versenden und so die Liefergeschwindigkeit und die Kontrolle über den Versandprozess zu erhöhen. Durch die API-Integration und EDI-Anbindung lassen sich viele Prozesse automatisieren. Gleichzeitig steigen die Anforderungen an Bestandsmanagement, Logistik und Datenhandling.
Vendoren müssen tägliche Lagerbestände pflegen, pünktlich versenden und strenge Leistungskennzahlen erfüllen, um im Programm erfolgreich zu sein. Bei konsequenter Einhaltung der Richtlinien – von Verpackungsstandards über Metrik-Vorgaben bis hin zu Datenschutz – profitieren jedoch alle Seiten: Der Vendor durch ein skalierbares Direktversand-Modell, Amazon durch zufriedene Kunden und die Endkunden durch schnelle und zuverlässige Lieferungen. Direct Fulfillment kann daher bei richtiger Umsetzung zu einer Win-Win-Situation in der Amazon-Wertschöpfungskette werden.
FAQ
Was ist der Unterschied zwischen Direct Fulfillment und FBA?
Bei Fulfilled by Amazon (FBA) lagern Vendoren ihre Produkte in Amazons Logistikzentren, aus denen Amazon die Bestellungen versendet. Bei Direct Fulfillment (DF) versenden Vendoren direkt aus ihrem Lager, ohne Zwischenlagerung bei Amazon.
Welche Voraussetzungen gelten für die Teilnahme am Programm?
Für die Teilnahme am Amazon Direct Fulfillment Programm benötigen Vendoren einen aktiven Vendor Central Account, ein eigenes Lager mit funktionierenden Versandprozessen sowie die Möglichkeit, tägliche Bestandsupdates an Amazon zu übermitteln. Zudem müssen die Versandrichtlinien mit pünktlichem Versand, korrekter Etikettierung und passenden Verpackungsstandards eingehalten werden.
Für wen lohnt sich Direct Fulfillment?
Direct Fulfillment eignet sich vor allem für Vendoren mit stabiler Logistik und guter IT-Integration, insbesondere bei schnelldrehenden oder saisonalen Produkten sowie für Hersteller, die neue Artikel zügig am Markt testen möchten. Wer dagegen über unregelmäßige Lagerbestände verfügt oder keine technische Anbindung über APIs nutzen kann, profitiert meist stärker vom klassischen Vendor-Modell oder FBA.
Newsletter abonnieren
Erhalten Sie die neuesten Amazon-Tipps und Updates direkt in Ihr Postfach.
Wir respektieren Ihre Privatsphäre. Jederzeit abbestellbar.
Ähnliche Artikel
Amazon Shortage Claims
Erfahren Sie, wie Shortage Claims auf Amazon entstehen, wie sie im Dispute-Prozess behandelt werden und welche Maßnahmen helfen, sie künftig zu vermeiden.
Henriette Rasmussen
Was sind eigentlich Amazon Warehouse Deals?
Amazon Warehouse Deals: Alles über Retourenkauf, Garantie und Qualität der Deals.
Elias Fries
Neue Kapazitätsgrenze für Amazon FBA ab März 2023
In diesem Artikel erklären wir Ihnen, was sich im März 2023 für Amazon FBA Seller ändern wird.
Trutz Fries